免责声明:本游戏来自网络上传,若有涉嫌侵权作品,请联系告知
野樱画质助手2026三楼版正版是非常好用的手游辅助软件,提供了强大的游戏辅助功能,可以一键解锁ej,提升游戏的画质、帧率的最高上限,可以清晰的、流畅的体验游戏内容,不会因为模糊、卡顿的情况影响了游戏的体验,同时,可以diy生成简易的uc代码,让自己可以轻松的体验游戏内容,非常的好用,感兴趣的小伙伴可以前来下载体验。
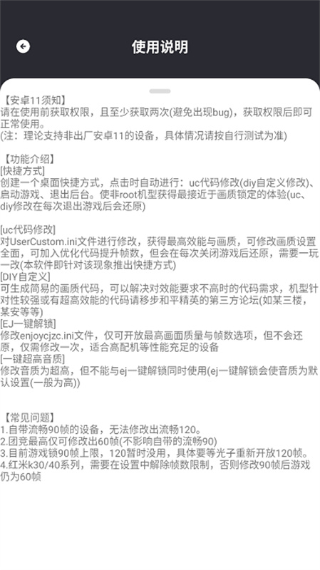
1、支持自定义画质修改,包括解锁高清、超高清等画质选项,让游戏画面更加清晰流畅。
2、提供机型优化代码翻译功能,一键优化手机画质,让游戏在不同机型上都能有不错的表现。
3、通过加速游戏,可以消除卡顿和延迟,提高游戏的响应速度,让玩家操作更加流畅。
4、野樱画质助手2026三楼版正版提供多种优化方案供用户选择,以适应不同的手机配置和个人需求。
1、内置代码库用于紧急情况,用户可以选择适当的代码进行微调,以满足个人需求。
2、野樱画质助手2026三楼版正版去除游戏操作的反应,提高射击精度和游戏体验,特别适合射击游戏。
3、如自动瞄准、素材标点浮动窗口等。,帮助玩家更轻松的击中目标,提高游戏的竞技水平。
4、从官网或可靠渠道下载野樱画质助手三楼版安装包,按照提示安装即可。
1、野樱画质助手2026三楼版正版打开软件后,根据手机配置和个人需求选择合适的优化方案。
2、在软件中调整画质参数,如分辨率、帧率等,以达到最佳游戏效果。
3、根据需要开启游戏加速、无后坐力等辅助功能,提升游戏性能和操作体验。
4、设置完成后,点击软件中的启动器按钮进入游戏,即可享受优化后的画质和辅助功能。
野樱画质助手2026三楼版正版是一款专门为手游玩家设计的画质提升软件,旨在通过优化游戏画质来提升游戏体验。软件支持多种手机型号和系统版本,操作简单,功能强大。提供多种优化方案,以适应不同的手机配置和个人需求。同时,该软件还具备一些游戏辅助功能,如游戏加速、无后坐力等,进一步提升了游戏性能和操作体验。
系统要求:
安卓4.3或苹果iOS14系统及以上
是否免费:
免费
包名:
com.cryycxcv5
MD5值:
F1A30570F1E2F221E64773E9138E9760 隐私政策
很多的小伙伴都喜欢玩吃鸡游戏,但是吃鸡游戏对画质、帧率的要求非常的高,为了帮助小伙伴解决的这个问题,羊托游小编就为大家带来了120帧画质软件大全,提供了海量的专为和平精英打造的120帧画质软件,每款软件都可以提升游戏的画质和帧率,让小伙伴有着更好的游戏体验,十分的好用,感兴趣的小伙伴可以前来下载体验。
手游辅助 | 简体中文
1.8.2版本 | 6MB
手游辅助 | 简体中文
1.8.2版本 | 6MB
手游辅助 | 简体中文
1.8.2版本 | 6MB
手游辅助 | 简体中文
7.0版本 | 18MB
手游辅助 | 简体中文
5.2版本 | 17MB
手游辅助 | 简体中文
10.0版本 | 6MB
手游辅助 | 简体中文
2.10.00版本 | 10MB
手游辅助 | 简体中文
7.5版本 | 18MB
手游辅助 | 简体中文
5.2版本 | 17MB
手游辅助 | 简体中文
10.0版本 | 6MB
手游辅助 | 简体中文
2.10.00版本 | 10MB
手游辅助 | 简体中文
7.5版本 | 18MB
手游辅助 | 简体中文
5.2版本 | 17MB
手游辅助 | 简体中文
2.0.3版本 | 28MB
手游辅助 | 简体中文
2.0.3版本 | 28MB
很多的用户都喜欢玩游戏,尤其是和平精英、三角洲、PUBG等射击游戏,这些玩家就需要游戏助手软件,今天羊托游手游网就为大家带来了画质修改软件大全软件,在这里为所有的用户准备了免费的画质修改软件,让所有的玩家都可以设置自己玩的射击游戏画质,它们可以为用户提供了120帧画质修改软件,让所有的用户可以更好的体验游戏,感兴趣的用户可以前来下载体验。
手游辅助 | 简体中文
1.8.2版本 | 6MB
手游辅助 | 简体中文
1.8.2版本 | 6MB
手游辅助 | 简体中文
1.8.2版本 | 6MB
手游辅助 | 简体中文
7.0版本 | 18MB
手游辅助 | 简体中文
5.2版本 | 17MB
手游辅助 | 简体中文
10.0版本 | 6MB
手游辅助 | 简体中文
2.10.00版本 | 10MB
手游辅助 | 简体中文
7.5版本 | 18MB
手游辅助 | 简体中文
5.2版本 | 17MB
手游辅助 | 简体中文
10.0版本 | 6MB
手游辅助 | 简体中文
2.10.00版本 | 10MB
手游辅助 | 简体中文
7.5版本 | 18MB
手游辅助 | 简体中文
5.2版本 | 17MB
手游辅助 | 简体中文
1.31版本 | 8MB
手游辅助 | 简体中文
1.31版本 | 8MB
有很多的小伙伴们都喜欢玩游戏,尤其是和平精英这种游戏,但是很多小伙伴们的技术一般,今天小编就为大家推荐了游戏画质助手大全,它不仅带给了小伙们很多的游戏画质助手,这些助手软件可以有效的提升小伙伴们的游戏技术,它们不仅能够提升游戏中的画质,还能够让游戏变的更加的流畅,同时,还增强了游戏中的听声辨位的能力,支持陀螺仪和准星的自定义,让小伙伴们在游戏中变的更加的强大。他们不仅能够帮助吃鸡游戏,还能帮助一些lol手游,王者荣耀等游戏,这些助手也可以帮助玩家提升画质,而且,还能稳定游戏网络通道,让玩家稳定玩游戏,喜欢这些软件的话就前来下载体验吧。
手游辅助 | 简体中文
1.8.2版本 | 6MB
手游辅助 | 简体中文
1.8.2版本 | 6MB
手游辅助 | 简体中文
1.8.2版本 | 6MB
手游辅助 | 简体中文
7.0版本 | 18MB
手游辅助 | 简体中文
5.2版本 | 17MB
手游辅助 | 简体中文
10.0版本 | 6MB
手游辅助 | 简体中文
2.10.00版本 | 10MB
手游辅助 | 简体中文
7.5版本 | 18MB
手游辅助 | 简体中文
5.2版本 | 17MB
手游辅助 | 简体中文
10.0版本 | 6MB
手游辅助 | 简体中文
5.0版本 | 22MB
手游辅助 | 简体中文
2.10.00版本 | 10MB
手游辅助 | 简体中文
7.5版本 | 18MB
手游辅助 | 简体中文
5.2版本 | 17MB
手游辅助 | 简体中文
1.0版本 | 22MB
通过WiFi或移动基站的方式获取用户错略的经纬度信息,定位精度大概误差在30~1500米。
允许应用程序查看所有网络的状态。
允许应用程序查看有关WLAN状态的信息。
允许应用程序查看本地蓝牙手机的配置,以及建立或接受与配对设备的连接。
允许应用程序使用相机拍照,这样应用程序可随时收集进入相机镜头的图像。
允许应用程序更改网络连接的状态
允许应用程序检索有关当前和最近运行的任务的信息。恶意应用程序可借此发现有关其他应用程序的保密信息。
允许程序访问网络。
允许应用程序修改整个系统的音频设置,如音量和路由
允许应用程序访问录音路径
允许应用程序将任务移至前端和后台。恶意应用程序可借此强行进入前端,而不受您的控制
允许应用程序控制振动器
允许应用程序防止手机进入休眠状态
允许应用程序访问设备的手机功能。有此权限的应用程序可确定此手机的号码和序列号,是否正在通话,以及对方的号码等。
允许应用程序写入SD卡
我们竭力权利通过合理有效的信息安全技术及管理流程,防止您的信息泄露、损毁、丢失。
我们为您提供便利的信息管理选项,以便您做出合适的选择,管理您的个人信息
为了向您和其他用户提供更好的服务,我们仅收集必要的信息
我们努力使用简明易懂的表述,向您介绍隐私政策,以便您清晰地连接我们的信息处理方式。
我们在产品和服务研发、运营的各个环节,融入隐私保护的理念
为了让您有更好的体验、改善我们的服务或经您同意的其他用途,在符合相关法律法规的前提下,我们可能将通过某些服务所收集的信息用户我们的其他服务。例如将您在使用我们某项服务时的信息,用户另一项服务中向您展示个性化的内容或广告、用于用户研究分析与统计等服务。
若您使用服务,即表示您认同我们在本政策中所述内容。除另有约定外,本政策所用术语与《服务协议》中的术语具有相同的涵义。
如您有问题,请联系我们。